| '03 Eurovan Aux Battery - Posted: Aug 11, 2003 8:39 AM |
|
| Tech Discussion thread
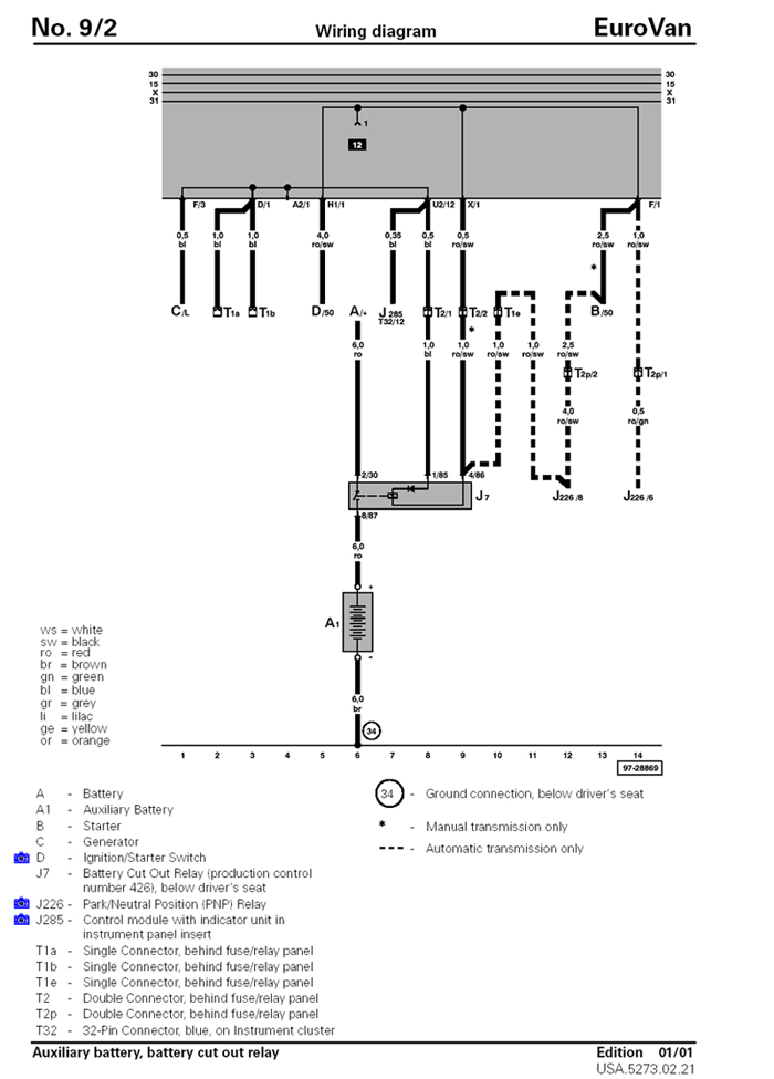
Re: '03 Eurovan Aux Battery Good Morning Gerry, I spent a considerable amount of time on Friday researching information on the auxiliary battery system on the EuroVan, but alas, there is essentially nothing available in the service information system except for a wiring diagram. After studying the wiring diagram (#9), the auxiliary battery system seems to be a simple system with the only other components being the second battery (A1), a battery cut-out relay (J7), and a bit of extra wiring. The aux. battery is completely isolated from the entire system when the engine off. This is accomplished through the open contacts of J7. When the engine is started, J7 is energized through the exciter wiring of the generator and starter solenoid windings. A diode in J7 prevents reverse current flow in the pull-in circuit. So, when the engine is running, the auxiliary battery is paralleled with the regular battery in the charging circuit. When you shut the engine off, the relay opens and disconnects the fully charged aux. battery. So, the answer to your first question, then, is no; running the stereo with the aux. battery will have absolutely no effect on the the starting of the vehicle even if you run the aux. battery completely flat. The answer to the second question has only vague solutions based on the limited information available and in fact, generates more questions. Does your stereo draw 11 amps continuously? What is the amp-hour rating of the auxiliary battery? Is the auxiliary battery a standard automotive type or is a deep cycle? The parts information lists batteries with 44, 60, 70, 80, and 95 amp hour ratings as being used by your EuroVan. You can probably eliminate the three smallest batteries, so assuming a continuous 11 amp draw, you should be able to get around 7 hours or around 8½ hours depending on the battery rating. Deep cycle batteries are designed to be run completely flat and you'll get substantially more time with this type; standard battery types are not and can be damaged if they are. Your thought to run your stereo from the auxiliary battery seems like a "six of one, half-dozen of another" type of decision. However, if you often play the rig with the engine off, then I'd say you made a good choice. Don't forget that if you run the aux. battery below the security threshold of the radio, you'll have to re-activate the security coding every time. Hope this helps you.
Arthur LeBrun
As a postscript, our Eurovan CD has this wiring diagram and a ton of other useful information. |
![[B] Bentley Publishers](http://assets1.bentleypublishers.com/images/bentley-logos/bp-banner-234x60-bookblue.jpg)